It is currently Sat Apr 18, 2026 5:08 pm



Post new topic Reply to topic
Author Message
 Post subject: Arc Flash with Multiple Motors/Generators - ETAP 19
PostPosted: Thu Oct 21, 2021 12:54 pm 

Joined: Thu Oct 21, 2021 11:51 am
Posts: 1
Hi, I just discovered this forum and I was wandering if someone could help me with this problem that is driving me crazy.

I've been using the ETAP 12 version with the IEEE1584-2002 method for the arc flash analisis. I've reciently updated to ETAP 19 and started using the IEEE1584-2018 method, but i have a problem when simulating this particular config:

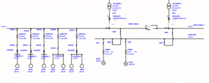
4 60HP motors attached to busbar 1, no motors or generators on busbar 2, and 2 differently rated generators on busbar 3 (see attached screenshot)

Attachment:
161905.png
161905.png [ 43.21 KiB | Viewed 5077 times ]


Busbar 1 and busbar 2 are phisically identical (same GAP, same WD, same everything), as they are part of the same switchboard. They can be linked together via CB3 or they can be linked through busbar 3

Important details: Gen2 (88kW) CB closes at 60sec when an arc flash happens and GEN1 (450kW) CB closes in just 0,08sec
[Substraction of Incident Energy for Multiple Source Systems is TRUE]
[Limit Maximum FCT: 2sec]
[Motor Contribution Based On: Motor Status]

When I simulate this I en up with the same Arc Current and FCT in both busbars but with a huge difference in the Incident Energy

Attachment:
163900.png
163900.png [ 30.95 KiB | Viewed 5077 times ]


This is clearly wrong because IE should be identical in both cases (there is no impedance between busbars), so its clearly an ETAP configuration problem.

If I disable the motors or disable GEN2 or lower the GEN2's CB opening time the problem gets solved, but in the current configuration I get this IE difference between busbars that i dont get with the IEEE1584-2002 method.


Top
 Profile Send private message  
Reply with quote  
 Post subject: Re: Arc Flash with Multiple Motors/Generators - ETAP 19
PostPosted: Mon Dec 06, 2021 8:27 am 

Joined: Mon Mar 13, 2017 8:43 am
Posts: 2
I suggest you present this dilemma to the ETAP tech support...they are usually very good at responding in a timely manner. Hope this helps.


Top
 Profile  
Reply with quote  
Display posts from previous:  Sort by  
Post new topic Reply to topic  [ 2 posts ] 

All times are UTC - 7 hours


You cannot post new topics in this forum
You cannot reply to topics in this forum
You cannot edit your posts in this forum
You cannot delete your posts in this forum
You cannot post attachments in this forum

Jump to:  
© 2022-2025 Arcflash Forum / Brainfiller, Inc. | P.O. Box 12024 | Scottsdale, AZ 85267 USA | 800-874-8883